分享成功

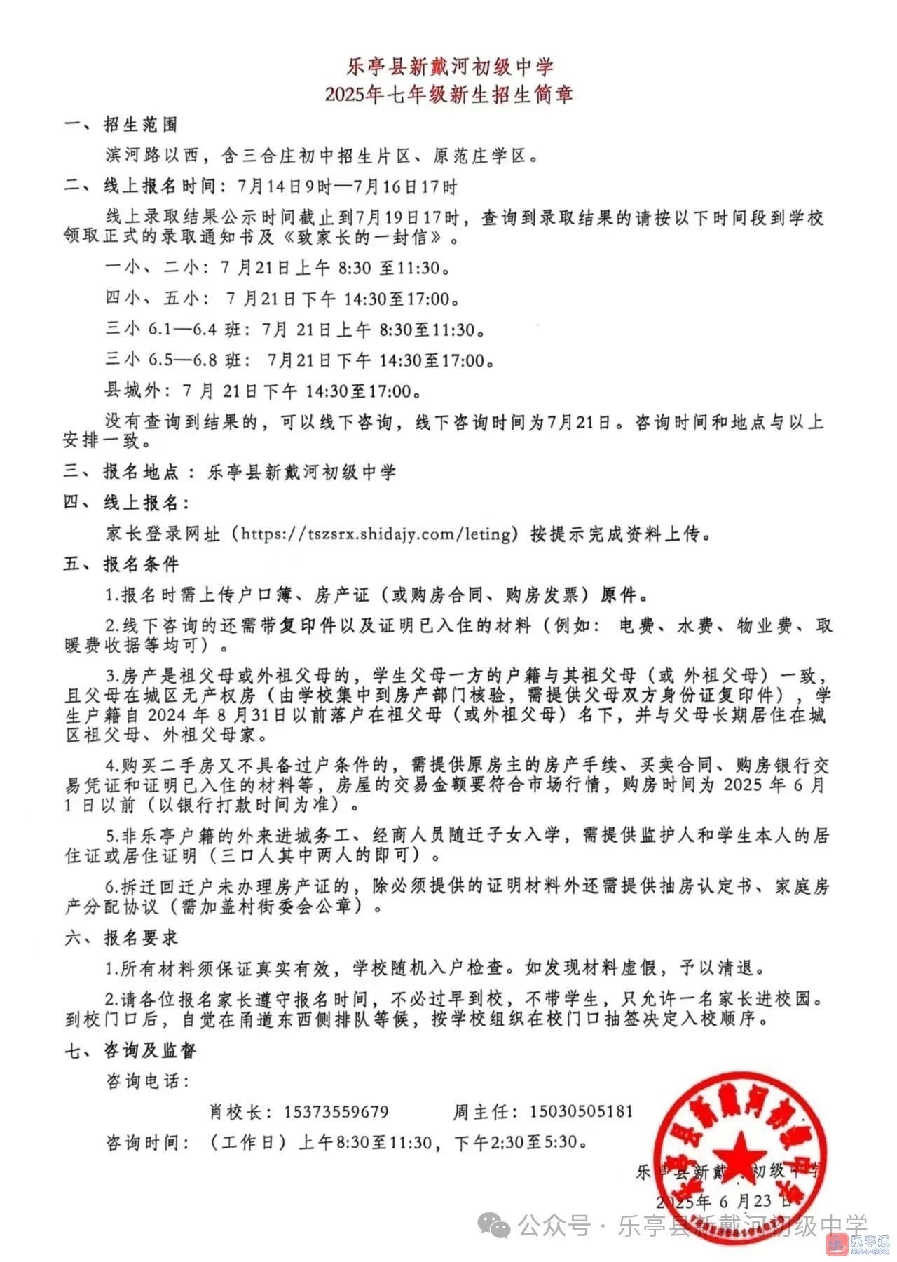
乐亭县新戴河初级中学2025年七年级新生招生简章

本文已经收录在专题:

本文为乐亭通用户发表,不代表本网站观点和立场,如存在侵权问题,请与本网站联系删除!
支持楼主

1人支持

阅读原文 阅读 5511 回复 0
举报
全部评论
  • 默认
  • 最新
  • 楼主
你的热评
游客
发表评论
最热聊吧
  • 努力一个月,结果来个负一哈哈哈哈哈,负一好啊!!! #吐槽小会#

    仙.

    7
  • 和闺蜜小酌一杯。。在一杯。。#吐槽小会# #今日心情#

    等爱的狐狸

    6
  • 还是别人家孩子好玩 #幸福在此刻具象化了# #今日心情#

    我是美女不

    6
  • 我:你的快递在我手上,给我五块,不然撕票 同事:给你了,它都不值五块 #相册里的乐亭# #幸福在此刻具象化了# #春日图鉴#

    蓝天白裙少女

    5
  • 以前怎么没发现还珠这么好笑 #吐槽小会# #今日心情# #幸福在此刻具象化了#

    若涵

    5
  • 谁还在花坛里种了两颗葱

    陈丢丢

    2
  • 天天签到,领取专属福利#今日签到,我是第___个#

    卧底司机

    1
  • “一块石头泡在酸菜缸里,时间久了也会淹透。 既然改变不了环境,那就学会安静的接受环境。” 酸菜需要石头的压力,而石头只能接受环境。 知其不可奈何而安之若命

    瞎起个名

    1
  • 天天签到,领取专属福利

    后来的我们

    0
  • 天天签到,领取专属福利

    安13930585292

    0
热点推荐

安装应用

乐亭人·乐亭事·乐亭通

免费下载乐亭通
这是app专享内容啦!
你可以下载app,更多精彩任你挑!
绑定手机才能继续哦!
绑定手机账号更安全哦!
绑定手机才能继续哦!
绑定手机账号更安全哦!